KNIME
KNIME (/naɪm/), the Konstanz Information Miner, is a global computer software company, originally founded in Konstanz (Germany), now headquartered in Zurich (Switzerland) with offices in Germany, the U.S. and Switzerland.
| Developer(s) | KNIME |
|---|---|
| Stable release | 5.2
/ December 6, 2023[1] |
| Repository | github.com/knime/knime-core |
| Written in | Java, Python |
| Operating system | Linux, macOS, Windows |
| Available in | English |
| Type | Data Science / Low code / Guided Analytics / AI / Enterprise Reporting / Business Intelligence / Data Mining / Machine Learning/ Deep Learning / Text mining / Big Data / Geospatial analysis / Data Visualization / Scripting / CI/CD |
| License | GNU General Public License |
| Website | www |
KNIME develops KNIME Software, consisting of KNIME Analytics Platform and KNIME Hub.
KNIME Analytics Platform [2] is a free, open-source and low-code/no-code software designed for accessing, blending, transforming, modeling and visualizing data. KNIME Analytics Platform is suited for handling analyses of different type and complexity, from ETL processes to dashboarding, from generative AI to image analysis and life sciences applications. The software has a visual drag-and-drop interface that enables users with varying analytical skills to create data-driven solutions, upskill teams, conduct research or teach. More advanced users can also integrate external tools and scripting languages (e.g., Python, R, Java) in their pipelines in KNIME Analytics Platform.
KNIME Community Hub[3], the central repository to collect the common knowledge base among the KNIME Community, is a collaborative environment of data science solutions and an upskilling ecosystem. It enables individual users to learn the basics or get deeper into data science, access KNIME Analytics Platform’s extensions, discover community-built blueprints, and store and share their work for free in public spaces. Since February 2024[4], KNIME Community Hub also has a team plan subscription that caters to small teams of up to 10 members, featuring some commercial functionalities, such as scheduling workflow execution, and private space collaboration.
KNIME Business Hub[5], the commercial component of KNIME Software, serves as a complement for the free and open source KNIME Analytics Platform. KNIME Business Hub’s cloud-native architecture and team-controlled execution contribute to more efficient operations within an organization, aiding in automating workflow deployment and monitoring, as well as scaling analytics across small and large organizations. Users with different levels of data and domain expertise can collaborate, share workflows, and build repositories of solutions for re-use. Organizations can disperse insights via REST APIs, or self-service data apps.
Since 2006, KNIME has been used in pharmaceutical research. Beyond this domain, KNIME's utilization by now extends across an array of industries, encompassing healthcare, retail, CPG analytics, travel and transportation, telecommunications, energy and utilities, and the public sector. The software allows its integration into diverse departments within corporate structures, including marketing, finance, human resources, and supply chain management.
History
The development of KNIME started in January 2004 by a team of researchers and software engineers headed by Michael Berthold at the University of Konstanz as an open-source platform. Before moving to Germany, members of the founding team had worked at a company in Silicon Valley working on software for the pharmaceutical industry. The initial goal was to create a modular, highly scalable and open source data processing platform that allowed for the easy integration of different data loading, processing, transformation, analysis and visual exploration modules without the focus on any particular application area. The platform was intended to be a collaboration and research platform and also serve as an integration platform for various other data analysis projects.
In 2006 the first version of KNIME was released and several pharmaceutical companies started using KNIME and a number of life science software vendors began integrating their tools into KNIME [6] [7] [8] [9] [10].
Later that year, after an article in the German magazine c't [11], users from a number of other areas joined ship [12].
As of 2012, KNIME Software is in use not only in the life sciences [13] [14] [15] but also at banks, publishers, car manufacturers, telcos, consulting firms, and various other industries as well as at a large number of research groups worldwide [16].
The year 2022[17] saw the introduction of KNIME Business Hub, a commercial product by KNIME aimed at providing a customer-managed environment for data workers to collaboratively develop and deploy data science solutions within organizational settings. Developed to ultimately replace KNIME Server (KNIME’s previous commercial solution), KNIME Business Hub was built from the ground up on scalable cloud-native architecture, featuring robust collaboration capabilities and significant improvements to ease-of-use, deployment, monitoring, and permissioning.
In the same year, KNIME added a node development framework in Python (in addition to Java) and collaborated with the Center for Geographic Analysis at Harvard University to develop the Geospatial Analytics Extension that provides specific nodes for processing, analyzing and visualizing geospatial data[18].
In 2023[19], KNIME Analytics Platform introduced K-AI, an AI chatbot assistant, that integrates OpenAI’s technology to automatically generate workflows, answer questions, and produce scripts from prompts in natural languages. Additionally, functionality for the creation of static reports was largely simplified thanks to the introduction of a dedicated Reporting extension [20].
Design Philosophy and Features
KNIME Software has been guided by enduring design principles and features. These foundational pillars encapsulate the core philosophy underpinning the platform's development[21]:
- Visual, Interactive Framework: KNIME Software prioritizes a user-friendly and intuitive approach to data analysis. This is achieved through a visual and interactive framework where data flows can be combined using a drag-and-drop interface. Users can develop customized and interactive applications by creating simple to advanced and highly-automated data pipelines. These may include, for example, access to databases, machine learning libraries, logic for workflow control (e.g., loops, switches, etc.), abstraction (e.g., interactive widgets), invocation, dynamic data apps, integrated deployment, or error handling.
- Modularity: the platform is built on the principle of modularity, emphasizing that processing units and data containers should remain independent of each other. This design choice enables easy distribution of computation and allows for the independent development of different algorithms. Data types within KNIME are encapsulated, meaning no types are predefined. This design choice facilitates the addition of new data types and their integration with existing ones, bringing along type-specific renderers and comparators. Additionally, this principle enables the inspection of results at the end of each single data operation.
- Easy Extensibility: KNIME Software is designed to be highly extensible. Adding new processing nodes or views is made simple through a plugin mechanism. This mechanism ensures that users can distribute their custom functionalities without the need for complicated install or uninstall procedures. This commitment to easy extensibility empowers users to tailor the platform to their specific analytical needs
- Interleaving No-Code with Code: the platform supports the integration of both visual programming (no-code) and script-based programming (e.g., Python, R, Javascript) approaches to data analysis. This design principle is referred to as low-code.
- Automation and Scalability: they are integral aspects of the software's design. For example, the use of parameterization via flow variables, or the encapsulation of workflow segments in components contribute to reduce manual work and errors in analyses. Additionally, the scheduling of workflow execution (available in KNIME Business Hub and KNIME Community Hub for Teams) reduces dependency on human resources. In terms of scalability, a few examples include the ability to handle large datasets (millions of rows), execute multiple processes simultaneously out of the box, reuse workflow segments, and leverage the visual framework for rapid development and fast user upskilling.
- Full Usability: due to the open source nature, KNIME Analytics Platform provides free full usability with no limited trial periods. This ensures that users have unrestricted access to the platform's features, allowing them to explore and utilize its capabilities fully.
KNIME Analytics Platform

KNIME Analytics Platform is a free and open-source data analytics, reporting, and integration platform. With a graphical user interface (GUI) at its core, KNIME empowers users to visually design and execute data flows using a modular system of interconnected nodes. Nodes are the building blocks of KNIME workflows and are used to perform various data processing and modeling tasks. The combination of a GUI and a node-based workflow structure makes KNIME accessible to a broad user base, from beginners to experienced, that needs to make sense of data[22].
GUI
With the 5.2 software release, KNIME adopted a default new GUI with a modern and sleek look.
The main elements of the interface include:
- Side Panel Navigation: On the left-hand side of the interface, this panel allows users to access the “Description” of the workflow, the “Nodes Repository” where KNIME nodes can be found, and the “Space Explorer” that allows users to navigate local or KNIME Hub spaces.
- Workflow Editor: This is the interface’s central area where users can design and build data analysis workflows. It boasts a drag-and-drop interface for adding nodes, connecting them, and configuring their settings.
- Node Monitor: This area, located below the Workflow Editor, shows the output(s) of the currently selected node, statistics, and values of available flow variables.
Workflow

A workflow is a visual representation of a data analysis or processing task. It comprises one or more nodes connected to one another sequentially via the node input and output ports. Upon workflow execution, the data inside the workflow flows from left to right through the connections, following the node sequence.
Workflows serve as a versatile framework, enabling users to transition between straightforward Extract, Transform, Load (ETL) tasks and the sophisticated realm of training deep learning algorithms. The modular framework inherent in KNIME workflows enables their application to various domains, encompassing tasks such as comprehensive data wrangling to modeling intricate chemical data.
Nodes

Nodes are the building blocks of KNIME workflows and perform specific data operations, including reading/writing files, transforming data, training models, or creating visualizations. Nodes can be searched for in the Node Repository [23].
As of March 2024, the software counts roughly 3500 nodes covering a very wide range of functions. Nodes are displayed as a colored box with input and output ports, and tend to follow a color scheme. This is intended to enhance the platform's usability. For example, nodes for data and file access are usually colored in orange.
To start assembling a KNIME workflow, nodes need to be dragged and dropped from the Node Repository into the Workflow Editor. Alternatively, output ports of nodes in the Workflow Editor can be dragged and dropped on the canvas to show suggested next nodes.
Once in the Workflow Editor, nodes acquire a status and can be configured to perform data operations.
| Node Icon | Color | Function |
|---|---|---|
|
|
Orange | Reader |
![]() |
Yellow | General Data Manipulation |
![]() |
Red | Writer |
![]() |
Light Blue | Loop Control |
![]() |
Light Green | Model Learner |
![]() |
Dark Green | Model Predictor |
![]() |
Brown | Utility Nodes |
![]() |
Blue | Visualization |
| Purple | Integrated Deployment |
Configuration

Many nodes require appropriate configuration in order to perform data operations. Parameters that govern specific operations during execution are set manually by the user via visual dialogs or programmatically by referencing flow variables.
|
framless |
Not Configured | The node has not been configured and cannot perform any data operation. |
|
framless |
Configured | The node has been configured correctly, and can be executed to perform configured data operations. |
|
framless |
Executed | The node has been executed and configured data operations have been performed successfully. The results can be viewed and used in downstream nodes. |
|
framless |
Error | The node has encountered an error during the execution. |
Ports
![]() |
Data Table |
![]() |
Flow Variable |
![]() |
Database Connection |
![]() |
Tree Ensemble Model |
![]() |
Image |
![]() |
PMML model |
Ports enable the connection between nodes in a workflow, thereby providing the outputs of some nodes as inputs of other nodes.
The number of ports of a node may vary depending on its type and functionality. For some nodes, it is possible to dynamically extend the number of ports by adding or removing one or more input (e.g., the Concatenate node) or output ports (e.g., the Python View node).
Ports can have different shapes and colors depending on what data type they are handling. Only ports of the same type indicated by the same color can be connected.
Example: a KNIME workflow for Fraud Detection [24]
This workflow uses a Random Forest algorithm in KNIME Analytics Platform to classify fraudulent vs. legitimate credit card transactions:

- CSV Reader: This node reads in the data from a .csv file called “credicard.csv.
- Number to String: This node changes the type of the column “Class” from integer to string
- Partitioning: this node splits the dataset into two sets: a training and a test set. The training set will be used to train the model and represent 70% of the initial dataset. The test set will be later used to score model performance and it represents 30% of the initial dataset
- Random Forest Learner: this node takes as input the training data that is used to train a Random Forest algorithm. In the configuration of the node, it is possible to define, among other things, the target column and how many decision trees to include
- Model Writer: this node exports the trained model. In this way, the model can be reused in the future
- Random Forest Predictor: this node applies the trained Random Forest model to the test set to obtain predictions and class probabilities.
- Rule Engine: this node is used to modify the default class probability threshold (from 0.5 to 0.3) and reassign the predicted class based on the new threshold
- Scorer: this node evaluates the performance of the model on the test set. It outputs a confusion matrix, as well as class and overall accuracy statistics
Metanodes and Components [25]

Metanodes
A metanode stands as a key organizational element designed to enhance the clarity and structure of complex workflows, acting as a container of multiple nodes used together to perform a specific operation. The primary goal of a metanode is to tidy up intricate data flows and reduce visual clutter. This allows users to focus on specific sections of their analysis without being overwhelmed by the entire process.

Components

Components tidy up workflows by encapsulating logical blocks of operations, giving users the flexibility to build their own 'nodes' by assembling existing ones into a container. Components support the creation of interactive dashboards, data apps and static reports in their composite view, providing users with additional functionalities, such as configurable menus, dynamic selection, filtering, data input/output, and re-execution of down-stream operations. Components can be shared and reused.
Extensions and Integrations
In addition to the core capabilities that are automatically included when the software is installed, KNIME allows users to enrich their workflows with a diverse range of nodes, tools and functionalities sourced from the broader open-source ecosystem, fostering a comprehensive and adaptable environment for data analytics and workflow management. Extensions and integrations can be written in Python or Java and can be viewed on the KNIME Community Hub.[27]
Extensions
KNIME extensions, also known as KNIME Open Source extensions, ship for free specialized sets of nodes that are tailored to specific data types, industries or stages of the data science life cycle. These extra features are mostly developed and maintained in-house[28].
Some of the 150+ extensions developed in-house include:
- Base nodes for data access, manipulation and mining [29]
- Data engineering[30]
- Big Data[31]
- Statistics [32]
- AI & LLMs[33]
- Text Processing [34]
- Network Mining [35]
- Time Series Manipulation & Analysis [36]
- Data visualization [37]
- Integrated Deployment [38]
- Reporting[39]
Being open-source, the capabilities of KNIME Software can be further expanded by Open Source KNIME Community extensions, which are developed and maintained by community developers. KNIME Community extensions are divided into trusted and experimental. Trusted extensions have been tested for backward compatibility and compliance with the KNIME usage model and quality standards.[40] Experimental extensions, on the other hand, do not usually fulfill the stringent requirements of trusted extensions, as they come directly from the labs of community developers. Some of the most popular community extensions belong to the areas of: geospatial analytics [41], life sciences [42], and image analysis [43].
In addition to community extensions, there exist Partner Extensions. These are additional sets of capabilities, ranging from industry specific applications to sophisticated, scientific software integrations, all created and maintained by KNIME trusted partners. Some of these extensions are free, others require a license for the underlying technology.
Integrations
KNIME Integrations serve as a gateway for users to harness the capabilities of various open-source projects, integrating their functionalities into KNIME workflows[44]. Examples include the incorporation of deep learning algorithms from Keras [45] and TensorFlow [46] , high-performance machine learning from H2O[47], big data processing capabilities to create Apache Spark context in Databricks[48], or scripting functionalities from Python[49], Java[50], JavaScript[51] and R[52].
KNIME Business Hub
The KNIME Business Hub is KNIME Software’s enterprise component designed for collaborative efforts in developing and deploying data science solutions to generate analytic insights throughout an organization [53] [54].
This platform features a single, scalable environment that facilitates automation, secure collaboration, sharing of workflows and components, and the deployment and monitoring of analytical solutions like data apps[55]. This product has been thought to address the need of organizations for scalability, cloud native architecture, and controlled execution [56].
Data Science Life Cycle with KNIME
An end-to-end software, in the context of data analytics, is a comprehensive solution that addresses the entire lifecycle of a process, integrating various stages from the initial data acquisition to the final deployment and monitoring of analytical applications.
The Data Science Life Cycle is a standardized approach to data science processes in the modern corporate environment and addresses the maturation of data science within organizations, emphasizing the need to pay attention to how insights are used. [57]

Building on top of existing frameworks such as CRISP-DM, SEMMA, and KDD, KNIME’s interpretation of the Data Science Life Cycle places the emphasis on productionisation, highlighting gaps in those frameworks with respect to post-deployment considerations and detailing the steps after deployment.
KNIME’s Data Science Life Cycle emphasizes the dual nature of data science processes by including in the design two interconnected iterative cycles: a creation cycle and a production cycle. The iterative cycles include revisiting and refining steps based on performance evaluations, ensuring continuous improvement of productionized solutions.
Blend & Transform
In the initial phase, Blend & Transform focuses on harmonizing data from diverse sources. It involves combining, cleaning, and preparing data to meet the specific requirements of the intended data science technique, creating a cohesive foundation for analysis.
Data access and blending[58]

The first step of every data mining project involves accessing data. KNIME provides robust support for hundreds of formats, including CSV files, formatted text files, Excel workbooks, web services, databases, big data platforms, and proprietary file formats from various software tools[59].
As an open-source platform, KNIME's extensive community has progressively expanded the range of compatible file types over time.
Data Transformation
Data manipulation is the process of cleaning, aggregating, filtering and reshaping data to make it easier to model and interpret it. More advanced data manipulation processes include missing value handling, outlier detection, and feature selection.

KNIME covers all basic and advanced data manipulation tasks.
Model & Visualize
In Model & Visualize, analysts use statistical analysis, data mining, and machine learning to make sense of data. Visualization plays a crucial role, providing tangible representations of complex patterns. This step translates raw information into meaningful insights guiding subsequent stages.
Modeling[60]
KNIME supports extensive modeling capabilities suitable for both academic and business applications. The platform features a comprehensive set of tools designed for defining, training, evaluating, and deploying machine learning models, encompassing tasks such as classification, regression, clustering, and more.

The diverse range of machine learning algorithms accommodates both classical and advanced modeling techniques. The platform supports integrations with popular external machine learning libraries, such as Weka, H2O, Keras and TensorFlow, providing users with flexibility of modeling.
Visualization [61]

The platform supports various native visualizations and functionalities to help users explore and interpret data effectively. KNIME's GUI allows users to create interactive charts, graphs, and plots in a user-friendly and visual manner, enabling real-time updates of visualizations as data changes. The platform also integrates with external visualization libraries, such as Plotly and Apache ECharts, to further expand the range of available options.


Optimize & Capture[62]
The Optimize & Capture phase refines models and methods, enhancing overall performance. Data scientists tweak components and capture precise workflow segments (e.g., data transformations and training), which are essential for the definition of a comprehensive production process.
Validate & Deploy
In Validate & Deploy, the captured production process undergoes thorough testing and validation. Measurement of business value, confirmation of statistical performance, and compliance assurance are key. Successful validation allows deployment in diverse forms, transitioning from development to applications in production.
Consume & Interact
After deployment, Consume & Interact makes the production process accessible remotely. This can be through a user-friendly data app, integration as a web service, a reusable component, or an automated production process delivering routine results. This stage emphasizes usability and integration.
Monitor & Update
The final phase, Monitor & Update, underpins continuous oversight and improvement. Ongoing monitoring detects anomalies, service interruptions or inaccuracies and allows for updates, enhancements, and bug fixes. This iterative approach ensures the longevity, relevance and value of the deployed solution in a dynamic business environment.
KNIME Learning
KNIME's vast and free online ecosystem is designed to facilitate users' learning and upskilling. This includes courses and a certification program, books and cheat sheets. In addition to that, KNIME supports its community via a forum and the free sharing of workflows and components on KNIME Community Hub.
KNIME Courses
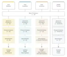
KNIME has developed comprehensive and diversified learning curricula comprising four distinct levels tailored to train various data professional profiles: data analysts, data engineers, and data scientists[63]. The initial two levels are similar across all profiles, delving into fundamental concepts of data science using KNIME. The third and fourth levels are profile-specific, focusing on particular subfields. Upon completion of each course, participants have the option to obtain a certification by taking an online exam. These courses are accessible online for free in a self-paced learning format, and are periodically offered against payment of a course fee in instructor-led online sessions.
In addition to courses for data personas, KNIME also created a learning path for trainers. This path targets data practitioners who want to teach KNIME and earn an official KNIME certification upon successful completion of the path. [64]

KNIME Certification Program
The KNIME Certification Program is designed to verify knowledge of KNIME Software (and related fields of specialization). Successful completion of the certification exam results in the awarding of a digital badge, which remains valid for a period of two years. Examinations can be taken online on-demand.[65] These are the certification exams that are currently available:
- L1: Basic Proficiency in KNIME Analytics Platform
- L2: Advanced Proficiency in KNIME Analytics Platform
- L3: Proficiency in KNIME Software for Collaboration and Productionization
- L4-DA: Data Analytics and Visualization in KNIME Analytics Platform
- L4-DE: Data Engineering in KNIME Analytics Platform
- L4-ML: Machine Learning in KNIME Analytics Platform
- L4-TS: Time Series Analysis in KNIME Analytics Platform
- L4-TP: Text Processing in KNIME Analytics Platform
- L4-DL: Deep Learning in KNIME Analytics Platform
- KNIME Server Administration
KNIME Press

KNIME Press is KNIME’s in-house publisher and focuses on the publication of data science content using KNIME Software. Some of the categories featured by the publisher include Use Case collections, Transition booklets (e.g. “From Excel to KNIME”), Textbooks and Technical collections. All books can be downloaded for free from the KNIME Press website.[66]
Cheat sheets

KNIME Press also publishes cheat sheets that are available online for free download. KNIME cheat sheets group the essential set of nodes users should keep handy to solve common data tasks. Examples of cheat sheets include “Building a KNIME workflow for Beginners”[67] or “KNIME Analytics Platform for Spreadsheet Users”[68].
KNIME Community
KNIME Forum
KNIME Forum is the main space for support within the KNIME open-source community. It provides a platform for users to seek help, ask and answer questions, suggest feature enhancements, request new features, signal bugs, or post job offers for professionals with KNIME skills[69].
Through active participation and a system that recognizes members’ contributions and authority, users have the opportunity to search trustworthy answers, help peers solve issues to gain prestige, or post new questions. This engagement model fosters a collaborative environment where the community collectively contributes to the exchange of knowledge about data analytics and KNIME Analytics Platform.
KNIME Community Hub
KNIME Community Hub enables users across different disciplines to collaborate and share analytical solutions created using KNIME Analytics Platform. As a matter of fact, KNIME Community Hub serves as a repository for sharing and accessing for free various resources, including nodes, workflows, components, and extensions created by KNIME users[70].
Users can quickly import and utilize resources by dragging and dropping them to KNIME Analytics Platform, even without logging into the KNIME Community Hub. However, logging into the platform allows users to publicly share their own workflows and components.
The Hub is also a valuable resource for learning, providing a diverse range of examples, solutions, and best practices. Users can explore different workflows and gain insights into effective data analytics and workflow management[71].
KNIME Summit
The first KNIME Summit was held in Berlin in the spring of 2016[72]. This event represents the evolution of smaller gatherings known as 'User Group Meetings,' that first took place in 2007 [73]and then gradually evolved into a comprehensive summit hosting multiple talks by industry professionals, workflow doctor sessions, technology updates, panel discussions, and more. Since 2016, KNIME Summits have been held annually in the spring or fall[74], alternating between the cities of Austin (Texas, USA) and Berlin.
KNIME DataHop
DataHop are events organized by KNIME in different locations. DataHop events were designed to enable users to meet industry peers and experts in an in-person setting[75]. Previous editions of DataHop events were held in Europe and in the USA[76].
KNIME Data Connect
The KNIME community regularly organizes Meetup events called “KNIME Data Connect”[77]. Data Connect events typically feature a couple of presentations about KNIME and data science and are designed for KNIME users belonging to a specific geographic area to connect in person and/or online. Many countries have hosted Data Connect events, including South Korea[78], Turkey[79], Brazil[80], India[81], Malaysia[82], Qatar[83], the USA[84], the UK[85], Italy[86], France[87], and Germany[88]. Often, these events are held in the local language.
See Also
Notes
- "What's New in KNIME Analytics Platform 5.2". knime.com.
- https://www.knime.com/knime-analytics-platform
- https://hub.knime.com
- https://www.businesswire.com/news/home/20240215051414/en/New-KNIME-Community-Hub-Features-Enable-Automated-Running-of-Analytics-Workflows
- https://www.knime.com/knime-business-hub
- Tripos, Inc. Archived 2011-07-17 at the Wayback Machine
- Schrödinger Archived 2009-09-25 at the Wayback Machine
- ChemAxon Archived 2011-07-17 at the Wayback Machine
- NovaMechanics Ltd.
- Treweren Consultants
- Datenbank-Mosaik Data Mining oder die Kunst, sich aus Millionen Datensätzen ein Bild zu machen, c't 20/2006, S. 164ff, Heise Verlag.
- "Pervasive". Archived from the original on 2010-08-29. Retrieved 2010-12-07.
- Mazanetz et al. (2012)
- Warr 2012
- Eliceiri 2012
- Thiel 2012
- https://www.techtarget.com/searchbusinessanalytics/news/252527267/Knime-unveils-collaboration-hub-for-analytics-data-science
- https://projects.iq.harvard.edu/chinadatalab/news/new-release-geospatial-analytics-knime
- https://hub.knime.com/knime/extensions/org.knime.features.ai.assistant/latest
- KNIME Reporting Extension
- Berthold 2009
- https://www.knime.com/getting-started-guide
- https://hub.knime.com/search?type=Node
- https://hub.knime.com/knime/spaces/Examples/50_Applications/39_Fraud_Detection/01_Fraud_Detection_Model_Training~gwBpbUtj0awOERjg/current-state
- https://docs.knime.com/latest/analytics_platform_components_guide/index.html#introduction
- https://www.knime.com/blog/how-to-create-an-interactive-dashboard-in-three-steps-with-knime
- https://hub.knime.com/knime/extensions
- https://www.knime.com/knime-extensions
- https://hub.knime.com/knime/extensions/org.knime.features.base/latest
- https://hub.knime.com/knime/extensions/org.knime.features.database/latest
- https://hub.knime.com/knime/extensions/org.knime.features.bigdata.connectors/latest
- https://hub.knime.com/knime/extensions/org.knime.features.stats/latest
- https://hub.knime.com/knime/extensions/org.knime.python.features.llm/latest
- https://hub.knime.com/knime/extensions/org.knime.features.ext.textprocessing/latest
- https://hub.knime.com/knime/extensions/org.knime.features.network/latest
- https://hub.knime.com/knime/extensions/org.knime.features.time_series/latest
- https://hub.knime.com/knime/extensions/org.knime.features.buildworkflows/latest
- https://hub.knime.com/knime/extensions/org.knime.features.buildworkflows/latest
- https://hub.knime.com/knime/extensions/org.knime.features.reporting2/latest
- https://docs.knime.com/2023-12/analytics_platform_extensions_and_integrations
- https://hub.knime.com/center%20for%20geographic%20analysis%20at%20harvard%20university/extensions/sdl.harvard.features.geospatial/latest
- https://hub.knime.com/manuelschwarze/extensions/org.rdkit.knime.feature/latest
- https://hub.knime.com/bioml-konstanz/extensions/org.knime.knip.feature/latest
- https://www.knime.com/knime-integrations
- https://docs.google.com/document/d/1u0tyQ5wy2STW0tq-qNZv2nxOTkecDB-rjlgS8MWbWB8/edit
- https://hub.knime.com/knime/extensions/org.knime.features.dl.tensorflow/latest
- https://hub.knime.com/knime/extensions/org.knime.features.ext.h2o/latest
- https://hub.knime.com/knime/extensions/org.knime.features.bigdata.databricks/latest
- https://hub.knime.com/knime/extensions/org.knime.features.python3.scripting/latest
- https://hub.knime.com/knime/extensions/org.knime.features.javasnippet/latest
- https://hub.knime.com/knime/extensions/org.knime.features.js.views/latest/org.knime.js.base.node.viz.generic3.GenericJSViewNodeFactory/
- https://hub.knime.com/knime/extensions/org.knime.features.r/latest
- https://docs.knime.com/2023-12/business_hub_user_guide
- https://www.knime.com/blog/whats-all-about-knime-business-hub
- https://www.knime.com/blog/a-tour-of-knime-business-hub
- https://www.knime.com/blog/announcing-knime-business-hub
- https://www.knime.com/blog/the-data-science-life-cycle-a-new-standard
- https://www.knime.com/self-paced-course/l1-dw-knime-analytics-platform-for-data-wranglers-basics/lesson2#:~:text=Hub%20course%20repository.-,Accessing%20Databases,data%20table%2C%20and%20vice%20versa.&text=If%20playback%20doesn't%20begin%20shortly%2C%20try%20restarting%20your%20device.
- https://medium.com/low-code-for-advanced-data-science/data-access-with-knime-sql-and-co-6696bdb47e73
- https://www.knime.com/nodeguide/analytics/classification-and-predictive-modelling
- https://www.knime.com/blog/guided-visualization-and-exploration
- https://www.knime.com/blog/new-release-strengthens-commitment-data-science-life-cycle
- https://www.knime.com/blog/learn-data-science-self-paced-course
- https://www.knime.com/learning
- https://www.knime.com/certification-program
- https://www.knime.com/knimepress
- https://www.knime.com/sites/default/files/2022-04/cheat-sheet-building-knime-workflow-for-beginners.pdf
- https://www.knime.com/sites/default/files/2023-02/Spreadsheet%20cheat%20sheet%20v5.pdf
- https://forum.knime.com
- https://www.techtarget.com/searchbusinessanalytics/news/252527267/Knime-unveils-collaboration-hub-for-analytics-data-science
- https://hub.knime.com
- https://www.knime.com/summit-talk-collection
- https://www.knime.com/sites/default/files/inline-images/01_Michael_Berthold.pdf
- https://www.youtube.com/watch?v=k1GPB8eCDjs&list=PLz3mQ6OlTI0aDgrsUr8xCJPjV8Nyghm57&index=1
- https://www.knime.com/events/knime-datahop-europe-munich
- https://www.knime.com/data-hop-cincinnati-2023
- https://medium.com/low-code-for-advanced-data-science/knime-data-connects-meet-your-local-low-code-community-f8169598cdc1
- https://www.zalesia.com/knimedataconnectkorea
- https://www.knime.com/about/news/follow-knime-on-the-road
- https://www.youtube.com/watch?v=k_77hDOVS8M&ab_channel=KNIMETV
- https://forum.knime.com/t/data-connect-india-6th-july-2022-6-8-pm-ist/44233
- https://www.meetup.com/malaysia-knime-users/events/289494669/
- https://www.knime.com/events/data-connect-qatar-0223
- https://www.knime.com/events/data-connect-milpitas-0124
- https://www.knime.com/events/data-connect-uk-0323
- https://www.knime.com/events/data-connect-italy-1223
- https://www.meetup.com/france-knime-users/events/288668005/
- https://forum.knime.com/t/data-connect-dach-april-6-2022/40802
References
- P Mazanetz, Michael, et al. "Drug discovery applications for KNIME: an open source data mining platform." Current topics in medicinal chemistry 12.18 (2012): 1965-1979.
- Warr, Wendy A. "Scientific workflow systems: Pipeline Pilot and KNIME." Journal of computer-aided molecular design 26.7 (2012): 801-804.
- Eliceiri, Kevin W., et al. "Biological imaging software tools." Nature methods 9.7 (2012): 697-710.
- Thiel, Killian, et al. "Creating usable customer intelligence from social media data: Network analytics meets text mining." KNIME White Paper (2012).
- Berthold, Michael R., et al. "KNIME-the Konstanz information miner: version 2.0 and beyond." AcM SIGKDD explorations Newsletter 11.1 (2009): 26-31.
External links
- KNIME Homepage
- KNIME Hub - Official community platform to search and find nodes, components, workflows and collaborate on new solutions
- Nodepit - KNIME node collection supporting versioning and node installation















